BOB°ëµº
ÁªÏµBOB°ëµº
|
ÉèΪÊ×Ò³
|
¼ÓÈëÊÕ²Ø
°ì¹«OA
΢ÐÅ
Ê×Ò³
¼¯ÍŸſö
¼¯ÍŽéÉÜ
|
×éÖ¯½á¹¹
|
ÏÖÈÎÁìµ¼
|
¹«Ë¾ÈÙÓþ
|
ÕÐÉÌÒý×Ê
×ʲú×âÁÞ
|
ÄཬÔüÍÁ
|
ÐÂÎÅÖÐÐÄ
BOB°ëµº¶¯Ì¬
|
ϲ㶯̬
|
Îļþ֪ͨ
|
ýÌå¾Û½¹
|
ͨ¸æ¹«Ê¾
|
ÇåÁ®BOB°ëµº
µ³½¨ÈºÍÅ
|
¼Í¼ì¼à²ì
|
Á®ÕþʱÆÀ
|
·´¸¯ÊÓ´°
|
ÍøÂç¾Ù±¨
|
Õþ²ß¹æÔò
| ½¹µã¼ÛÖµ¹Û |
ÏîĿչʾ
BOB°ëµºÒ»ÆÚΧ¿Ñ¹¤³Ì
|
BOB°ëµºÆð²½Çø
|
BOB°ëµº×¨¹©Áϳ¡
|
ÅäÌ×¹¤³ÌÏîÄ¿
|
ÆóÒµÎÄ»¯
BOB°ëµº´óʼÇ
|
BOB°ëµºÐû´«Æ¬
|
¼Æ»®À¶Í¼
|
BOB°ëµºÂÓÓ°
|
½³ÐÄBOB°ëµº
|
Ð§ÒæBOB°ëµº
|
ÂÌÉ«BOB°ëµº
|
Ï£ÍûBOB°ëµº
|
Ñô¹âBOB°ëµº
|
ÈËÁ¦×ÊÔ´
ÕÐÆ¸ÐÅÏ¢
|
ÔÚÏßӦƸ
|
ÄúÄ¿½ñµÄλÖÃÊÇÔÚ£º
Ê×Ò³
>
ÄཬÔüÍÁ
>
¾º±êͨ¸æ
ÕÐÉÌÒý×Ê
¾º±êͨ¸æ
Öб깫ʾ
±í¸ñÏÂÔØ
×é±ðÖ°Ôð
ÁªÏµBOB°ëµº
ÎÂܰÌáʾ
ÍøÉÏÉ걨
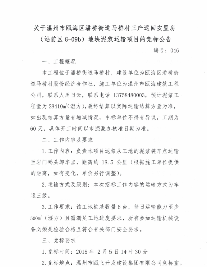
¹ØÓÚÎÂÖÝÊÐ걺£ÇøÅËÇŽֵÀÂíÇÅ´åÈý²ú·µ»Ø°²¶Ù·¿£¨Õ¾Ç°ÇøG-09b£©µØ¿éÄཬÔËÊäÏîÄ¿µÄ¾º±êͨ¸æ
Ðû²¼Ê±¼ä£º2018-02-02 15:27:23 ä¯ÀÀÁ¿£º2399´Î ×÷Õߣº À´Ô´£º
¡¾×ÖÌå´óС£º
´ó
ÖÐ
С
¡¿
¡¾
·µ»Ø
¡¿¡¾
´òÓ¡
¡¿¡¾
¹Ø±Õ
¡¿
ÉÏÒ»ÌõÐÅÏ¢£º
¹ØÓÚ¹³ÇÇøÔÂÂ䈔£¨»ÝÃñ·¡ªê±º£½ÓÈÀ´¦£©ÃÅ·¹¤³ÌÄཬÔËÊäÏîÄ¿µÄ¾º±êͨ¸æ
ÏÂÒ»ÌõÐÅÏ¢£º
¹ØÓÚÎÂÖÝÎIJý·£¨ÎÂÖÝ´óµÀÖÁ걺£´óµÀ£©µØÏÂ×ۺϹÜÀȹ¤³ÌÄཬÔËÊäÏîÄ¿µÄ¾º±êͨ¸æ
Òþ˽ÉùÃ÷
|
°æÈ¨ÉùÃ÷
|
ÁªÏµBOB°ëµº
|
ÍøÕ¾µØÍ¼
BOB°ëµº °æÈ¨ËùÓÐ ¼¼ÊõÖ§³Ö£ºÎÂÖÝÓ½ÌÆ¿Æ¼¼; [ ÕãICP±¸16029405ºÅ] [²»Á¼ºÍÎ¥·¨ÐÅÏ¢¾Ù±¨]
ÍøÕ¾µØÍ¼