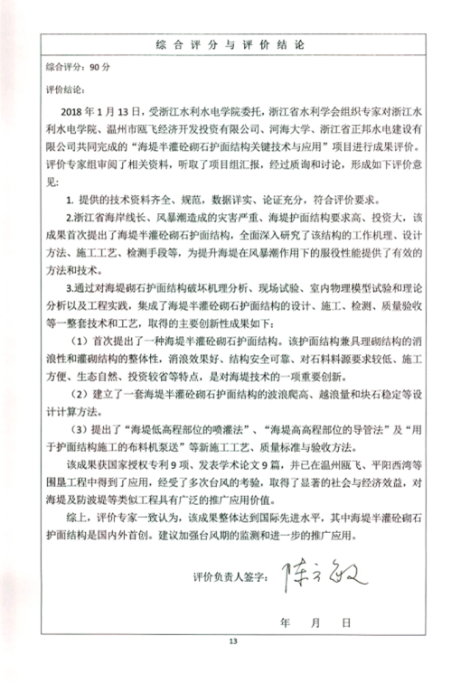
2018Äê1ÔÂ13ÈÕ£¬Õã½Ê¡Ë®Àûѧ»á×é֯ר¼ÒÔÚº¼ÖÝÕÙ¿ªBOB°ëµº¹¤³Ì¡°º£µÌ°ë¹àíÅÆöʯ»¤Ãæ½á¹¹Òªº¦¼¼ÊõÓëÓ¦Óà ¡±ÏîÄ¿½á¹ûÆÀ¼Û¡£ÆÀ¼Ûר¼ÒÒ»ÖÂÈÏΪ£¬±¾½á¹ûÕûÌåµÖ´ï¹ú¼ÊÏȽøË®Æ½£¬ÆäÖк£µÌ°ë¹àíÅÆöʯ»¤Ãæ½á¹¹Ïµº£ÄÚÍâÊ×´´¡£

¡°º£µÌ°ë¹àíÅÆöʯ»¤Ãæ½á¹¹Òªº¦¼¼ÊõÓëÓ¦Óá±ÏîÄ¿½á¹ûÊÇÓÉÕã½Ë®ÀûË®µçѧԺ¡¢¾Í¶¹«Ë¾¡¢ºÓº£´óѧºÍBOB°ëµºIV±êÅäºÏÍê³ÉµÄÒ»ÏîBOB°ëµº¹¤³Ì¡°¼¼ÊõÓëÓ¦Óᱡ£ÔÚÆÀ¼Û»áÉÏ£¬¸ÃÏî½á¹ûÒÔ×ÛºÏÆÀ·Ö90·Ö»ñÖйú¿ÆÑ§ÔºÔºÊ¿³ÂÔÆÃôÈϿɡ£

Õë¶ÔÕã½Ê¡º£°¶Ïß³¤¡¢·ç±©³±Ôì³ÉµÄÔÖº¦ÑÏÖØ¡¢º£µÌ»¤Ãæ½á¹¹ÖÊÁÏÒªÇó¸ß¡¢Í¶×Ê´óµÄÏÖʵÇé¿ö£¬±¾½á¹ûÊ×´ÎÌá³öÁ˺£µÌ°ë¹àÆöíÅÆöʯ»¤Ãæ½á¹¹£¬È«ÃæÉîÈëÑо¿Á˸ýṹµÄÊÂÇé»úÀí¡¢Éè¼ÆÒªÁ졢ʩ¹¤¹¤ÒÕ¡¢¼ì²âÊֶεȣ¬ÎªÌáÉýº£µÌÔڷ籩³±×÷ÓÃÏ·þÒÛÐÔÄÜÌṩÁËÓÐЧµÄÒªÁìÓë¼¼Êõ¡£
ͨ¹ý¶Ôº£µÌÆöʯ»¤Ãæ½á¹¹ÆÆ»µ»úÀíÆÊÎö¡¢ÏÖ³¡ÊÔÑé¡¢ÊÒÄÚÎïÀíÄ£ÐÍÊÔÑéºÍÀíÂÛÆÊÎö¼°¹¤³Ìʵ¼ùµÄÑо¿£¬¸ÃÏîÄ¿Ìá³öÁ˼汸Ԥ·Àº£ÀËÐÔºÍÆöÌå½á¹¹µÄÕûÌ壬ÏûÀËЧ¹ûºÃ¡¢½á¹¹Äþ¾²¿É¿¿¡¢¶ÔʯÁÏÁÏÔ´ÒªÇó½ÏµÍ¡¢Ê©¹¤±ãµ±¡¢Éú̬×ÔÈ»¡¢Í¶×ʽÏÊ¡µÈÌØµã£¬ÊǶԺ£µÌÖþµÌ¼¼ÊõµÄÒ»ÏîÖØÒªµÄÁ¢Òì¡£
ÖйúË®Àûѧ»á¸±»á³¤Õų¤¿í½ÌÊÚ¡¢BOB°ëµº¹¤³Ìר¼ÒÕÕÁÏίԱ»á³ÉÔ±¼ÓÈëÆÀ¼Û»á¡£
